microsoft-access

Database Software For Dance Schools

  • School RecordKeeper Database Software Overview YouTube
    School RecordKeeper Database Software Overview YouTube

    School RecordKeeper Database Software Overview YouTube - The main switchboard of this Database Software For Dance Schools presents numerous general options which are enter/view members, enter/view other information, preview reports, and exit. Each selection upon this membership database helps the users to easily access or edit some data input. How exactly to create a membership database in access will tell then. When there is participant which will register, the users can merely add the mandatory details by clicking the enter/view members button which includes been formatted upon this membership database. Right after the form has been filled in, the users just pick the add and save button as proven on the picture of invoice tracker above.

  • School Recordkeeper Product Information
    School Recordkeeper Product Information

    School Recordkeeper Product Information - The look of the Database Software For Dance Schools seen on the image above will be proven right after the aforementioned feature has been already opened. As displayed on the picture of the access 2013 membership database over, the form identifies all basic information owned by each member. This microsoft access membership database includes the member id given, the name consisting of the first and the last one, not to mention the full address which contains of each single detail such as for example city, postal code, and country. Furthermore, the kind of this free access membership database this notices the non-public contact and other description regarding member administration just like the type, date joined, also the member dues.

  • Create The School Database And Schema
    Create The School Database And Schema

    Create The School Database And Schema - This Database Software For Dance Schools offers some help for individuals to keep carefully the data linked to membership issue in the rest of companies. As depicted on the screenshot over, the key menu offers a number of primary features which are workout log, body history, users maint, workout maint, and reports. This membership database supplies the close application button which can be simply accessed when the users want to exit from this program. Overall, this membership database is really easy to use. There are no complicated steps to handle so as to record most of member data needed. This membership database offers the simplicity and it covers the whole data required.

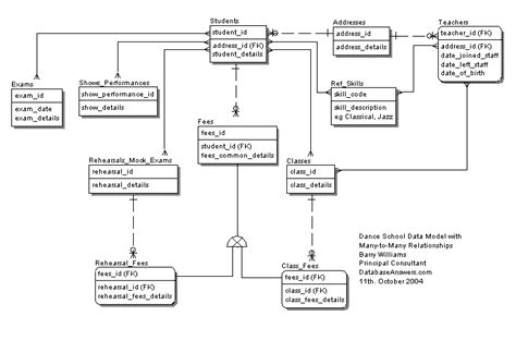
  • Dance School Data Model
    Dance School Data Model

    Dance School Data Model - If the users plan to input the new data, they simply visit the cash out form by pressing the new button on the first form. From then on, this Database Software For Dance Schools will show the next step as seen on the picture above. Easily fill the all asked information up on this cost tracking access database and the users can process the data whether they just want to update it or that one of tracking expenses has the capacity to be printed aswell. Just in case they plan to cancel certain payment, they merely select the cancel cash out button on the kind of this expense access database. Overall, this expense database makes the firms work in efficient way to keep their own outcome report. In the light of this expense database usage, say no more to chaos bill notes and welcome to the simplicity of working life.

  • School Management Database With MS Access Part YouTube
    School Management Database With MS Access Part YouTube

    School Management Database With MS Access Part YouTube - If the users plan to input the brand new data, they simply go to the cash out form by pressing the brand new button on the first form. From then on, this Database Software For Dance Schools will show the next step as seen on the picture above. Easily fill the all asked information up on this cost tracking access database and the users can process the info whether they just want to update it or that one of tracking expenses will be able to be printed aswell. In the event they intend to cancel certain payment, they merely choose the cancel cash out button on the kind of this expense access database. Overall, this expense database makes the companies work in efficient way in order to keep their own outcome report. In the light of this expense database usage, say no more to chaos bill notes and welcome to the simplicity of working life.

  • School Management System With PHP MySQL WD
    School Management System With PHP MySQL WD

    School Management System With PHP MySQL WD - This Database Software For Dance Schools generally gets the similar appearance to previous template which is fairly comprehensive. It notices company information which is significant comprising the name, related contact such as for example e-mail, website, phone, and fax. Besides this invoice database notes the complete address like the city, state/province, zip/region, not to mention country. In addition, there is special space which is quite noticeable to put the logo of company in. There is provided button to upload the logo as the users wish which has been formatted before. To enter the brand new product, the users simply press the new word on id’s column. Once it really is chosen, the sort of invoice system database design changes to another on as you can see on the display above. This schema will record the exact date when the data input to this database firstly. Furthermore, every required data will be recognized like the description, product, stock, and dimension. The coating, corners, color, quantity, cost price, not to mention list price will be asked to fulfill the necessary form of invoice access.

  • DB Pros Demos
    DB Pros Demos

    DB Pros Demos - If the users intend to input the new data, they simply visit the cash out form by pressing the brand new button on the first form. From then on, this Database Software For Dance Schools will show the next step as seen on the picture above. Easily fill the all asked information up on this cost tracking access database and the users can process the data whether they just want to update it or that one of tracking expenses will be able to be printed aswell. Just in case they intend to cancel certain payment, they merely select the cancel cash out button on the type of this expense access database. Overall, this expense database makes the companies work in efficient way to keep their own outcome report. In the light of this expense database usage, say no more to chaos bill notes and welcome to the simplicity of working life.

  • How To Create School Management Systems In Visual Basic
    How To Create School Management Systems In Visual Basic

    How To Create School Management Systems In Visual Basic - This Database Software For Dance Schools offers some help for individuals to keep the data linked to membership issue in the rest of companies. As depicted on the screenshot over, the key menu offers a number of primary features which are workout log, body history, users maint, workout maint, and reports. This membership database offers the close application button that can be simply accessed when the users want to exit out of this program. Overall, this membership database is actually easy to use. There are no complicated steps to handle to be able to record most of member data needed. This membership database offers the simplicity and it covers the complete data required.

  • School Management Software Free Download
    School Management Software Free Download

    School Management Software Free Download - This Database Software For Dance Schools generally has the similar appearance to previous template which is quite comprehensive. It notices company information which is significant consisting of the name, related contact such as e-mail, web page, phone, and fax. Besides this invoice database notes the entire address including the city, state/province, zip/region, not forgetting country. Furthermore, there is special space which is quite noticeable to put the logo of company in. There is provided button to upload the logo as the users wish which has been formatted before. To enter the new product, the users simply press the new word on id’s column. Once it really is chosen, the kind of invoice system database design will change to another on as you can plainly see on the display above. This schema will record the exact date when the info input to this database firstly. Furthermore, every required data will be discovered just like the description, product, stock, and dimension. The coating, corners, color, quantity, cost price, not to mention list price will be asked to satisfy the necessary type of invoice access.

  • School Management Database With MS Access Part YouTube
    School Management Database With MS Access Part YouTube

    School Management Database With MS Access Part YouTube - This Database Software For Dance Schools offers some help for folks to keep the data related to membership issue in the others of companies. As depicted on the screenshot over, the primary menu provides a number of primary features which are workout log, body history, users maint, workout maint, and reports. This membership database supplies the close application button which can be simply accessed when the users want to exit from this program. Overall, this membership database is really easy to use. There are no complicated steps to face so as to record all of member data needed. This membership database offers the simplicity and it covers the complete data required.



 

 


Back To Top